Willkommen bei NET800.DE – Ihre Plattform für professionelle Webdienste

NET800.DE ist eine spezialisierte Plattform, die sich auf hochwertige Webdienstleistungen für Unternehmer, Gewerbetreibende, Freiberufler und Selbständige konzentriert. Unser Ziel ist es, den digitalen Alltag von Geschäftsleuten durch innovative, effiziente und auf ihre Bedürfnisse zugeschnittene Online-Lösungen zu erleichtern.

Unsere Mission

Wir verstehen die Herausforderungen und Anforderungen des modernen Geschäftslebens. Daher bieten wir auf NET800.DE maßgeschneiderte Dienstleistungen, die darauf abzielen, Geschäftsprozesse zu optimieren, die digitale Kommunikation zu erleichtern und die Online-Präsenz unserer Kunden zu stärken.

Unsere Dienstleistungen und Produkte

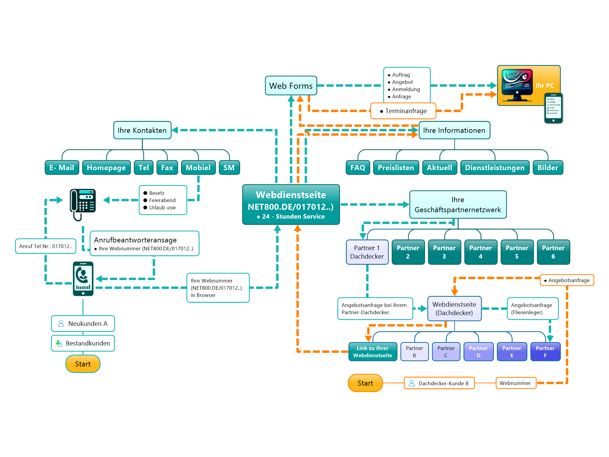
Was ist eine Webnummer bei NET800.DE?

Eine Webnummer ist Ihr digitales Tor zu einer effizienten Geschäftskommunikation auf der Plattform NET800. Diese einzigartige Kennung dient als zentrale Kontaktadresse, über die Kunden, Partner und Interessenten Sie direkt erreichen können. Einfach, schnell und effektiv – die Webnummer macht den Austausch mit Ihrem Unternehmen so unkompliziert wie nie zuvor.

Die Vorteile einer Webnummer auf einen Blick:

Direkte Erreichbarkeit: Mit Ihrer persönlichen Webnummer können Sie überall und jederzeit kontaktiert werden. Sie dient als einheitliche Anlaufstelle für Anfragen, Bestellungen oder Servicegespräche.

Einfache Kommunikation: Ob per Telefon, E-Mail oder Chat – die Webnummer vereinfacht den Kommunikationsweg zu Ihrem Unternehmen. Kunden müssen sich keine verschiedenen Kontaktdaten merken; eine Webnummer genügt.

Verbesserte Sichtbarkeit: Ihre Webnummer erhöht die Sichtbarkeit Ihres Unternehmens auf der NET800-Plattform und darüber hinaus. Sie macht es potenziellen Kunden leichter, Sie zu finden und Kontakt aufzunehmen.

Maßgeschneiderte Lösungen: Abhängig von Ihren geschäftlichen Bedürfnissen können Sie Zusatzdienste zu Ihrer Webnummer hinzufügen, um die Kommunikation und das Kundenerlebnis weiter zu verbessern.

So funktioniert es:

Nach der Registrierung bei NET800 erhalten Sie die Möglichkeit, eine Webnummer zu nutzen, die entweder Ihre bestehende Telefonnummer, Faxnummer, Mobilnummer oder Festnetznummer Ihres Unternehmens widerspiegelt. Alternativ haben Sie die Option, eine maßgeschneiderte Wunschnummer zu wählen, beispielsweise eine leicht zu merkende Zahlenkombination wie “222333”. Diese Webnummer dient dann als Ihre zentrale Kontaktadresse, die Sie in allen Bereichen Ihrer Geschäftskommunikation einsetzen können – sei es auf Ihrer Webseite, auf Visitenkarten oder in Ihren Werbematerialien.

Fazit:

Die Webnummer bei NET800 ist mehr als nur eine Kontaktinformation. Sie ist ein Werkzeug, das Ihre Geschäftskommunikation vereinfacht, Ihre Erreichbarkeit verbessert und letztendlich zum Wachstum Ihres Unternehmens beiträgt. Setzen Sie auf eine Webnummer und machen Sie den Unterschied in der Art und Weise, wie Ihr Geschäft kommuniziert.

Entdecken Sie jetzt, wie eine Webnummer Ihr Unternehmen transformieren kann. Registrieren Sie sich bei NET800.DE, um Ihre einzigartige Webnummer zu erhalten und die Kommunikation mit Ihren Kunden und Partnern auf das nächste Level zu heben!

Erweitern Sie Ihre Online-Präsenz mit dem Webdienstseiten-Service Haben Sie bereits eine Webseite? Perfektionieren Sie Ihre digitale Vernetzung.

Kommen Sie Ihren Kunden entgegen mit einer einzigartigen Webnummer

Im digitalen Zeitalter ist es entscheidend, für Ihre Kunden leicht erreichbar und identifizierbar zu sein. Hier kommt unser zweites Produkt ins Spiel: Die einzigartige Webdienstnummer. Diese Telefonnummer, die entweder Ihre Firmennummer oder eine Nummer Ihrer Wahl sein kann, dient als Ihr persönlicher Identifikator für die Erstellung und Verwaltung Ihrer Webdienstseite auf der NET800.DE-Plattform.

Mit dieser individuellen Nummer schaffen Sie eine einheitliche und unverwechselbare Identität für Ihr Online-Geschäft. Ihre Kunden können Sie dadurch nicht nur über Ihre Webseite, sondern auch telefonisch auf eine ganz besondere und persönliche Weise erreichen. Ihr Anrufbeantworter kann mit einer Ansage von der Webnummer Ihre Kunden effizient zur von ihnen gewünschten Webdienstseite oder Homepage weiterleiten.

Haben Sie bereits eine Webseite? Perfektionieren Sie Ihre digitale Vernetzung.

Wenn Sie bereits Besitzer einer Webseite sind, bietet Ihnen der Webdienstseiten eine Möglichkeit, Ihre Online-Präsenz zu erweitern und zu optimieren. Verknüpfen Sie Ihre bestehende Webseite mit einem zentralen Ort für alle Ihre Kontakte. Damit bieten Sie Ihren Kunden einen vereinfachten und direkten Zugang zu Ihrem Unternehmen.

Ihre Vorteile auf einen Blick

Nahtlose Integration: Verbinden Sie Ihre bestehende Webseite mit dem Gewerbepartner-Netzwerk Ihrer Wahl für maximale Sichtbarkeit und Zugänglichkeit.

Persönliche Webdienstnummer: Wählen Sie Ihre eigene, einzigartige Nummer, die Ihr digitales Geschäft repräsentiert und es Ihren Kunden erleichtert, mit Ihnen in Kontakt zu treten.

Erhöhte Kundenbindung: Durch die Einzigartigkeit Ihrer Webdienstnummer schaffen Sie eine stärkere Bindung und Wiedererkennung bei Ihren Kunden.

Steigern Sie die Effektivität Ihrer Online-Präsenz mit der Webdienstseite und der personalisierten Webdienstnummer. Registrieren Sie sich jetzt und beginnen Sie damit, Ihr Geschäft auf die nächste Stufe zu heben.

Plattform NET800.DE

Gestalten Sie Ihr eigenes Gewerbepartner-Netzwerk mit Webdienstseite

Der Webdienstseite-Service von Med IT Service UG bietet weit mehr als nur die Möglichkeit, zentrale Webdienstseiten zu erstellen. Ein besonderes Highlight unseres Angebots ist die Option, dass Sie als gewerblicher Kunde Ihr persönliches Netzwerk von Gewerbepartnern selbst gestalten und auswählen können.

Ihre Vorteile auf einen Blick:

Persönliche Auswahl: Sie entscheiden, welche lokalen und überregionalen Handwerker oder Unternehmer Teil Ihres Netzwerks werden. Diese Freiheit ermöglicht es Ihnen, gezielt auf die Anforderungen und Bedürfnisse Ihres Unternehmens einzugehen.

Direkte Einflussnahme: Durch die Möglichkeit, Ihr Netzwerk nach eigenen Wünschen zu formen, haben Sie direkten Einfluss auf die Qualität und Effektivität der Zusammenarbeit.

Maßgeschneiderte Partnerschaften: Wählen Sie Partner aus, die nicht nur fachlich, sondern auch menschlich zu Ihnen und Ihrem Unternehmen passen. So schaffen Sie eine solide Basis für langfristigen Erfolg.

Erweiterung Ihres Geschäfts: Nutzen Sie die Gelegenheit, Ihr Geschäft durch ausgewählte Partnerschaften gezielt zu erweitern und zu stärken.

Mit dem Webdienstseite-Service setzen Sie nicht nur auf eine individuell gestaltete Webseite, sondern auch auf ein von Ihnen selbst zusammengestelltes Netzwerk von Gewerbepartnern. Diese einzigartige Kombination bietet Ihnen die Flexibilität und Kontrolle, die Sie benötigen, um Ihr Geschäft erfolgreich auszubauen.

Entdecken Sie die Möglichkeiten, die sich durch die gezielte Auswahl Ihrer Gewerbepartner ergeben, und nehmen Sie Ihr geschäftliches Netzwerk selbst in die Hand. Kontaktieren Sie uns, um mehr darüber zu erfahren, wie Sie mit Webdienstseite Ihr Unternehmen und Ihr Partner-Netzwerk nach Ihren Vorstellungen gestalten können.

Für detaillierte Informationen zu den Bedingungen und Gestaltungsmöglichkeiten von Netzwerkpartnerschaften finden Sie im entsprechenden Bereich nach der Registrierung Ihrer Telefonnummer bzw. Wunschnummer bei der “Bestellung” für registrierte Kunden auf unserer Plattform. Wenn Sie weitere Fragen haben, wenden Sie sich bitte über die Kontaktseite an uns.

Erweitern Sie Ihren Service auf 24 Stunden

Die Web-Forms Lösung von Med IT Service UG ermöglicht es Ihnen, Ihren Service zu erweitern und Ihren Kunden eine kontinuierliche Erreichbarkeit zu bieten. Dies steigert nicht nur Ihre Kundenzufriedenheit, sondern auch die Effizienz und Flexibilität Ihres Betriebs.

Jeder Handwerksbetrieb ist einzigartig, und wir verstehen die Bedeutung individueller Lösungen. Kontaktieren Sie uns, um zu erfahren, wie wir Ihre digitale Präsenz mit unserer Web-Forms-Lösung speziell für Ihren Betrieb optimieren können.

Kontaktieren Sie uns für eine individuelle Lösung

Die smarte, effiziente Lösung für Handwerker ohne Netzwerkbedarf

Für Handwerksbetriebe, die keinen Bedarf an einem umfangreichen Netzwerk oder einer Webdienstseite haben, bieten wir eine ideale Alternative: Unsere maßgeschneiderte Web-Forms-Lösung, speziell entwickelt, um Ihren Handwerksanforderungen gerecht zu werden.

Ihre maßgeschneiderte Handwerks-Web-Forms:

Diese speziell für Handwerker entwickelte Web-Forms ist eine intelligente, kompakte Lösung, die darauf abzielt, Ihre Serviceleistungen auf ein neues Niveau zu heben. Mit der Web-Forms können Sie Ihren Service rund um die Uhr, 24 Stunden am Tag, erweitern und Ihren Kunden kontinuierlich zur Verfügung stehen.

Die Hauptmerkmale der Web-Forms-Lösung:

24-Stunden-Erreichbarkeit: Ermöglichen Sie Ihren Kunden, jederzeit Serviceanfragen zu stellen oder Informationen zu erhalten.

Benutzerfreundliches Design: Die Web-Forms ist intuitiv und einfach in der Handhabung, sowohl für Sie als auch für Ihre Kunden.

Angepasst an Ihre Bedürfnisse: Die Funktionen der Web-Forms werden speziell auf die Anforderungen Ihres Handwerksbetriebs zugeschnitten.

Unsere Web-Forms Lösung: Ihr 24-Stunden-Service im Handwerk

Für Handwerksunternehmer sind verschiedene Formulare wichtig, um den Geschäftsalltag effizient und professionell zu gestalten. Hier sind einige Beispiele für mögliche Formulare, die in einem Handwerksbetrieb zum Einsatz kommen können:

Angebotsformular: Erfassung von Informationen für die Erstellung von Angeboten für Dienstleistungen oder Projekte.

Auftragsbestätigungsformular: Dokumentation der Bestätigung eines erhaltenen Auftrags von einem Kunden.

Arbeitsberichtsformular: Erfassung von täglich durchgeführten Arbeiten, Materialverwendung, Stunden usw.

Rechnungsformular: Zur Rechnungsstellung für erbrachte Dienstleistungen oder gelieferte Materialien.

Materialbestellformular: Zur Bestellung von Materialien bei Lieferanten.

Mitarbeiteranmeldungsformular: Erfassung von Mitarbeiterdaten und Kontaktdetails.

Kundenzufriedenheitsumfrage: Bewertung der Zufriedenheit der Kunden mit den erbrachten Dienstleistungen.

Arbeitsauftragsformular: Dokumentation von Details zu einem spezifischen Arbeitsauftrag, einschließlich Art der Arbeit, Arbeitszeitplan, Materialbedarf usw.

Baustellenprotokoll: Aufzeichnung wichtiger Ereignisse, Entscheidungen und Fortschritte auf der Baustelle, einschließlich Besprechungen, Änderungen im Auftrag und Problemen.

Qualitätskontrollformular: Überprüfung der Qualität der ausgeführten Arbeiten und Erfassung von Mängeln oder Abweichungen von den Standards.

Arbeitszeitnachweis: Erfassung der Arbeitsstunden der Mitarbeiter für Abrechnungszwecke, einschließlich Überstunden und Urlaub.

Sicherheitsbericht: Dokumentation von Sicherheitsinspektionen, Unfällen oder Vorfällen auf der Baustelle und den durchgeführten Maßnahmen zur Risikominderung.

Gewährleistungsformular: Erfassung von Informationen über Garantie- oder Gewährleistungsansprüche und Koordination von Reparaturen oder Ersatzleistungen.

Beschwerde Formular: Erfassung von Kundenbeschwerden über erbrachte Dienstleistungen oder den Kundenservice und Durchführung von Maßnahmen zur Problemlösung.

Terminvereinbarungsformular: Kunden können Termine für Beratungen, Besichtigungen oder Arbeiten vereinbaren.

Werbungsanfrageformular: Unternehmen oder Agenturen können Anfragen für Werbedienstleistungen wie Flyer, Anzeigen oder Online-Werbung einreichen.

Leads-Erfassungsformular: Erfassung von potenziellen Kundeninformationen für Follow-up-Marketingaktivitäten oder Angebotsanfragen.

Vertragsformular: Formalisierung von Vereinbarungen zwischen dem Handwerksbetrieb und seinen Kunden, einschließlich Bedingungen, Preisen und Zahlungsmodalitäten.

Besichtigungsprotokoll: Dokumentation von Besichtigungen von Kundenstandorten zur Erstellung genauer Angebotspreise oder zum Verständnis von Projektanforderungen.

Marketingmaterialbestellformular: Bestellung von gedrucktem Marketingmaterial wie Broschüren, Visitenkarten oder Werbegeschenken.

Feedbackformular für Werbekampagnen: Bewertung der Effektivität von Werbekampagnen durch Kunden oder interne Teams.

Newsletter-Anmeldeformular: Erfassung von Kundenkontaktdaten für die Zusendung von Marketing-E-Mails oder Newslettern.

Social-Media-Freigabeformular: Erlaubnis von Kunden für die Nutzung ihrer Projekte oder Feedback in Social-Media-Beiträgen oder Werbekampagnen.

Kundenrückmeldung: Ein Formular zur Erfassung von Rückmeldungen und Bewertungen der Kunden über die erbrachten Dienstleistungen oder Produkte.

Projektanforderungsformular: Erfassung von Informationen über die Anforderungen und Spezifikationen eines Kundenprojekts, um ein maßgeschneidertes Angebot zu erstellen.

Lieferantenbewertungsformular: Bewertung von Lieferanten hinsichtlich Qualität, Preisgestaltung, Lieferzeiten usw.

Genehmigungsantrag: Ein Antrag auf behördliche Genehmigungen oder Lizenzen für Bau- oder Renovierungsprojekte.

Betriebsmittel-Verbrauchsformular: Erfassung des Verbrauchs von Betriebsmitteln wie Kraftstoff, Werkzeugen, Reinigungsmitteln usw.

Schulungsanmeldeformular: Anmeldung von Mitarbeitern zu Schulungen, Weiterbildungsveranstaltungen oder Sicherheitsschulungen.

Datenschutzerklärung: Einholen der Zustimmung von Kunden zur Verwendung ihrer persönlichen Daten gemäß den Datenschutzbestimmungen.

Vertragsänderungsformular: Dokumentation von Änderungen an bestehenden Verträgen oder Aufträgen, einschließlich Preisänderungen, zusätzlicher Leistungen usw.

Urlaubsantragsformular: Ein Antrag von Mitarbeitern auf Genehmigung von Urlaubstagen oder anderen Freistellungen.

Inventar- und Ausrüstungsliste: Erfassung von Inventar und Ausrüstung des Unternehmens, einschließlich Standorten, Zustand und Wert.

Kundenanfrageformular: Erfassung von Anfragen oder Anliegen von Kunden bezüglich Dienstleistungen, Produkten oder Support.

Notfallkontaktformular: Erfassung von Notfallkontaktdaten von Mitarbeitern für den Fall von Notfällen oder Krisensituationen.

Fortschrittsberichtsformular: Dokumentation des Fortschritts eines Projekts, einschließlich Meilensteinen, Herausforderungen und geplanten Aktivitäten.

Subunternehmervertrag: Vereinbarung zwischen dem Handwerksbetrieb und Subunternehmern für die Ausführung spezifischer Arbeiten oder Dienstleistungen.

Wartungsanforderungsformular: Erfassung von Anforderungen für Wartungs- oder Reparaturarbeiten an Maschinen, Ausrüstungen oder Anlagen.

Kundenbesuchsbericht: Dokumentation von Besuchen beim Kunden, einschließlich besprochener Themen, potenzieller Verkaufschancen und Kundenfeedback.

Ausgabenbericht: Erfassung von Ausgaben des Unternehmens für Materialien, Arbeitskräfte, Transport usw.

Kundenregistrierungsformular: Erfassung von Informationen zur Registrierung neuer Kunden im System des Handwerksbetriebs.

Projektabschlussbericht: Dokumentation der Abschlussarbeiten eines Projekts, einschließlich Schlüsselergebnisse, Kundenfeedback und Empfehlungen für zukünftige Projekte.

Diese Formulare bieten eine breite Palette von Dokumenten, die in einem Handwerksbetrieb verwendet werden können, um verschiedene Aspekte des Geschäftsbetriebs zu verwalten und zu dokumentieren.

Web Forms oder Webdienstseite?

Wenn es darum geht, Ihre Online-Präsenz zu optimieren und die Interaktion mit Ihren Kunden zu verbessern, stehen Ihnen zwei wesentliche Werkzeuge zur Verfügung: Web Forms und eine vollständige Webdienstseite. Beide Optionen bieten spezifische Vorteile, und die Wahl hängt von Ihren individuellen Bedürfnissen und Zielen ab. Im Folgenden erläutern wir die Unterschiede zwischen Web Forms und Webdienstseiten, um Ihnen zu helfen, die für Ihr Unternehmen passende Lösung zu wählen.

Web Forms

Web Forms sind Online-Formulare, die auf Ihrer bestehenden Webseite integriert werden können, um Daten von Ihren Nutzern zu sammeln. Sie sind ideal für spezifische Aufgaben wie Kontaktanfragen, Anmeldungen für Newsletter, Buchungen oder Feedback.

Vorteile von Web Forms:

  • Zielgerichtete Datenerhebung: Ermöglichen eine direkte und unkomplizierte Art, Informationen von Kunden zu erhalten.
  • Einfache Integration: Können leicht in bestehende Webseiten eingebettet werden, ohne die Notwendigkeit einer umfassenden Website-Überarbeitung.
  • Flexibilität: Sie können für eine Vielzahl von Zwecken angepasst werden, von einfachen Kontaktformularen bis hin zu detaillierten Umfragen.

Webdienstseite

Eine Webdienstseite ist eine umfassendere Lösung, die nicht nur Web Forms beinhaltet, sondern auch eine Vielzahl anderer Funktionen bietet, um Ihre Online-Präsenz zu stärken und die Interaktion mit Kunden zu fördern. Eine Webdienstseite dient als zentrale Plattform für Ihr Online-Geschäft.

Vorteile einer Webdienstseite:

  • All-in-One-Lösung: Bietet eine umfassende Plattform für Informationen, Dienstleistungen, Kundeninteraktion und Online-Transaktionen.
  • Erweiterte Funktionalitäten: Neben Web Forms umfasst eine Webdienstseite Funktionen wie Blogs, FAQ-Bereiche, Kundensupport-Chat und E-Commerce-Möglichkeiten.
  • Personalisierung und Kundenbindung: Ermöglicht eine tiefere Personalisierung der Nutzererfahrung und fördert die Kundenbindung durch interaktive Elemente und maßgeschneiderte Inhalte.

Entscheidungshilfe: Web Forms oder Webdienstseite?

  • Fokus auf einfache Interaktionen? Wenn Ihr Hauptziel darin besteht, spezifische Informationen von Ihren Besuchern zu sammeln oder einfache Aktionen wie Anmeldungen oder Buchungen zu ermöglichen, könnten Web Forms die richtige Wahl sein.
  • Streben nach einer umfassenden Online-Präsenz? Falls Sie eine breite Palette von Dienstleistungen anbieten und eine starke Online-Identität so wie Eigene Geschäftspartnernetzwerk aufbauen möchten, die über die Datensammlung hinausgeht, ist eine Webdienstseite die bessere Option.

Letztlich liegt die Entscheidung bei Ihnen und sollte basierend auf Ihren spezifischen geschäftlichen Anforderungen, Zielen und der gewünschten Kundeninteraktion getroffen werden. Egal, für welche Option Sie sich entscheiden, der Schlüssel zum Erfolg liegt darin, Ihren Kunden eine klare, zugängliche und wertvolle Online-Erfahrung zu bieten.

Der Einstieg ist ganz einfach

Wenn Sie Unterstützung benötigen, können Sie sich an unsere Web-Formulare wenden.

Demnächst:

Integration von Web- Forms mit Excel, Power BI und Google Sheets

Automatisierung und Optimierung Ihrer Datenverwaltung – Fokussieren Sie sich auf die Ergebnisse

In einer Welt, in der Daten den Schlüssel zum Erfolg darstellen, ermöglichen wir Ihnen eine nahtlose Integration Ihrer Webformulare mit führenden Analyse- und Datenverwaltungstools wie Excel, Power BI und Google Sheets. Unsere Lösung nimmt Ihnen die Komplexität der Datenverarbeitung ab, sodass Sie sich voll und ganz auf die Interpretation und Nutzung der Ergebnisse konzentrieren können.

Excel für detaillierte Datenanalyse:

Erleben Sie die nahtlose Verknüpfung Ihrer Webformulardaten mit Excel. Automatische Aktualisierungen sorgen dafür, dass Ihre Arbeitsblätter immer die neuesten Daten enthalten, was Ihnen eine effiziente und präzise Analyse ermöglicht.

Power BI für umfassende Einblicke:

Transformieren Sie Ihre Daten in wertvolle Geschäftseinblicke mit Power BI. Dank der Integration Ihrer Webformulare in Power BI können Sie komplexe Datenvisualisierungen erstellen und fundierte Entscheidungen auf Basis aktueller Daten treffen.

Google Sheets für flexible Datenverwaltung:

Nutzen Sie die Vorteile der Cloud-basierten Datenverwaltung mit Google Sheets. Echtzeit-Aktualisierungen und einfache Zugänglichkeit gewährleisten, dass Ihr Team immer mit den aktuellsten Informationen arbeitet, egal wo es sich befindet.

Automatisierung bringt Effizienz:

Unsere Lösung automatisiert den Datenfluss von Ihren Webformularen zu Excel, Power BI und Google Sheets. Diese Automatisierung stellt sicher, dass Sie Ihre Zeit nicht mit manueller Dateneingabe verschwenden müssen, sondern sich auf die Analyse und Interpretation der Ergebnisse konzentrieren können.

Maßgeschneiderte Lösungen für Ihr Unternehmen:

Jedes Unternehmen ist einzigartig, und unsere Integrationslösung respektiert das. Wir passen unsere Dienstleistungen an Ihre spezifischen Anforderungen an, um sicherzustellen, dass Sie das Maximum aus Ihren Daten herausholen können.

Beginnen Sie heute mit der Optimierung Ihrer Datenverwaltung:

Kontaktieren Sie uns für eine maßgeschneiderte Lösung  und erfahren Sie, wie unsere Integration von Web- Forms mit Excel, Power BI und Google Sheets Ihre Datenverwaltung revolutionieren kann. Verlassen Sie sich auf uns, um den Datenverarbeitungsprozess zu übernehmen, während Sie sich auf die erzielten Ergebnisse konzentrieren.

Wir kümmern uns um Ihre Daten, damit Sie sich auf das Wesentliche konzentrieren können.

Nach oben scrollen